ONQV
Observatório Nacional da Qualidade de Vida
Quem Somos
O ONQV – Associação Observatório Nacional da Qualidade de Vida foi constituído no dia 17 de março de 2022 e trata-se de uma associação de direito privado, sem fins lucrativos, de âmbito nacional.
Esta associação foi criada num regime de consórcio externo, outorgado no dia 21 de março de 2022, constituído pelas seguintes entidades:
− APQV – Associação Portuguesa da Qualidade de Vida: representada pelo seu Presidente da Direção, José Manuel Barbosa Teixeira, e pelo seu Vice-Presidente da Direção, Sérgio Casimiro da Costa Queirós
− Instituto Politécnico de Viseu, Instituição Pública de Ensino Superior: representado pelo Presidente, Professor José dos Santos Costa
− Associação para o Desenvolvimento e Investigação de Viseu: representada pela Presidente da Direção, Luísa Paula Lopes Fernandes Augusto, e pelo Vice-Presidente da Direção, António José Queirós Soares de Figueiredo
− INOV360O – Gestão, Inovação e Serviços, Lda: representada pela Gerente, Simone Duarte Costa Ferreira
− Guardiões da Vida – Associação para o Fórum da Energia e Clima: representada pelo Presidente da Direção, Ricardo Nuno Seabra de Campos
A sua sede localiza-se no Instituto Politécnico de Viseu, Pavilhão Oficinal Gabriel Afonso, Piso 1, Campus Politécnico 3500-233 Viseu.
Missão
O ONQV tem como missão medir a qualidade de vida dos Portugueses, e posteriormente desenvolver planos de ação que permitam colmatar as fraquezas ao nível da qualidade de vida da população. Tendo em conta a missão da associação, e de modo a atingir os objetivos a que se propõe, o trabalho desenvolvido pelo ONQV rege-se por um conjunto de valores que consideramos ser essenciais para a promoção da qualidade de vida de todos os cidadãos, tais como igualdade, responsabilidade social, integridade, solidariedade e respeito e excelência
Incidência geográfica
O Observatório tem a sua sede em Viseu, propondo-se atuar em todo o território português, principalmente nas zonas urbanas e rurais, em função dos seus objetivos específicos. A sua parceria prevê a criação de delegações, preferencialmente uma em cada capital do distrito do país. A operacionalização destas delegações será faseada no tempo.
Objetivos Sociais
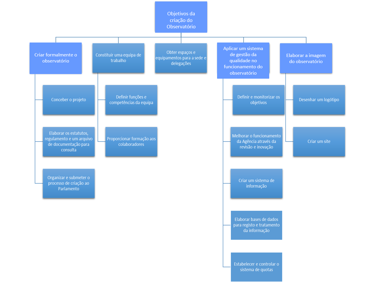
O ONQV tem como foco primordial a promoção do conhecimento e valorização social da Qualidade de Vida, através da criação de mecanismos e instrumentos de observação para a monitorização dos desenvolvimentos relativos à mesma.
O principal objetivo da Associação será descrever e caracterizar a Qualidade de Vida através do estudo de fenómenos de interesse específicos, monitorizando-os de forma sistemática. De modo a medir dados relevantes da qualidade de vida na população a Associação irá recorrer a métodos de recolha de dados diretos e/ou métodos de recolha de dados indiretos disponibilizados por entidades nacionais e internacionais.
As medidas aferidas sobre a sociedade, no que à qualidade de vida dizem respeito, serão de grande relevância para estabelecer objetivos e orientações em investigações futuras, para desenhar e desenvolver estratégias, e para ajudar na promoção de medidas alternativas de progresso e desenvolvimento da qualidade de vida da população.
Objectivos
a) Definir padrões de qualidade no âmbito da Qualidade de Vida e, concretamente, nos diferentes domínios que esta temática envolve, elaborando códigos éticos, certificando competências e conhecimentos, publicando guias, manuais de procedimentos e recomendações técnicas e profissionais;
b) Estabelecer e manter relações institucionais e favorecer a articulação com entidades nacionais e internacionais, aqui se incluindo entidades reguladoras ou com poderes de supervisão, desde que relativos a aspetos relacionados com a Qualidade de Vida;
c) Celebrar protocolos de colaboração com universidades, centros de investigação ou entidades análogas tendo em vista a promoção da investigação, estudo e desenvolvimento académico das matérias enquadradas com o objeto principal desta Associação;
d) Participar em atividades e projetos de investigação, desenvolvimento e inovação em matérias enquadradas com o objeto principal desta Associação;
e) Constituir um foro de debate, consulta e troca de ideias entre os associados.
f) Constituir uma base de conhecimento científico, que servirá também a atividade académica e a investigação, a partir de padrões de excelência, bem como o apoio eficiente à tomada de decisão relativamente à promoção da qualidade de vida dos cidadãos.
g) Organizar workshops, seminários, conferências, colóquios ou outras ações de capacitação, bem como o desenvolvimento de atividades práticas de cariz social.
h) Elaborar, submeter e executar candidaturas a programas de financiamento nacionais e/ou internacionais, que tenham como objetivo a promoção da qualidade de vida.
Órgãos Sociais
Assembleia Geral
Presidente:
√ Ricardo Nuno Seabra de Campos
1º Secretário:
√ Sérgio Casimiro da Costa Queirós
2º Secretário:
√ Helena Maria Vala Correia
Direção
Presidente:
√ José dos Santos Costa
Vice-Presidente:
√ José Manuel Barbosa Teixeira
Tesoureiro:
√ Carlos Eduardo Brás Fonseca
Secretário:
√ Luísa Paula Lopes Fernandes Augusto
Vogal:
√ Ana Lúcia da Silva Barreiros
Concelho Fiscal
Presidente:
√ José Manuel Pina Paiva
Vogal:
√ António José Queirós Soares de Figueiredo
Vogal:
√ Romeu Miguel Sousa Oliveira
Meios de Ação
Para a realização do seu objetivo geral o ONQV propõe, entre outros, os seguintes objetivos específicos:
- Promover ações específicas quer para o desenvolvimento nacional, quer para o desenvolvimento pessoal;
- Promover ou apoiar o desenvolvimento de iniciativas, projetos ou redes organizacionais orientadas para a promoção da igualdade de oportunidades para os cidadãos nos domínios de acesso ao trabalho, à educação, à cultura e à vida cívica, assim contribuindo para a eliminação ou alteração de fatores discriminatórios;
- Representar e defender as propostas dos associados em geral e das organizações de desenvolvimento nacional e pessoal
- Contribuir para a criação, reforço ou adequação de programas específicos para as áreas carenciadas, visando uma melhor redistribuição de recursos a favor da população;
- Contribuir ativamente para a formulação e consolidação de políticas nacionais e comunitárias no âmbito do desenvolvimento nacional e pessoal;
- Promover o reconhecimento e a afirmação da economia social e solidária;
- Promover a Educação e a cooperação para o desenvolvimento.
Áreas de Intervenção
Para a prossecução dos seus objetivos, o ONQV atuará através de intervenções em rede e de forma descentralizada
Ações
- Promover, apoiar, coordenar e organizar iniciativas de desenvolvimento nacional e pessoal;
- Organizar, elaborar e editar a informação, documentação e publicações;
- Conceção, desenvolvimento e avaliação de projetos de intervenção social, nomeadamente no domínio da igualdade de oportunidades, igualdade de género, conciliação entre vida familiar/pessoal e profissional, multiculturalidade, violência de género, direitos humanos, cidadania, educação e formação profissional, entre outros;
- Desenvolvimento de Parcerias através do estabelecimento de protocolos com entidades nacionais e internacionais, publicas ou privadas, com vista a elaboração em conjunto de estratégias de desenvolvimento social;
- Orientação Socioprofissional destinada a grupos socialmente desfavorecidos com vista ao enquadramento e (re)inserção na vida social e profissional
- Promover a Responsabilidade Social nas Organizações como fator de desenvolvimento e sustentabilidade;
- Promover ações de formação e apoio a candidatura e a projetos e/ou programas relevantes para o fim que persegue;
- Elaborar, conjuntamente com as Entidades Parceiras, estratégias de desenvolvimento e conhecimento científico;
- Estabelecer parcerias com entidades nacionais e internacionais, universidades, associações, instituições de solidariedade social, grupos de trabalho formais e informais, empresas e pessoas singulares para a prossecução dos objetivos estatutário;
- Promover, realizar e participar em conferências, seminários, colóquios, debates e outras atividades.
Caracterização do Ambiente
Ambiente Externo
No âmbito do Plano Estratégico, definido a médio prazo, procede-se à identificação dos fatores determinantes ao nível do ambiente externo do ONQV, refletindo o presente documento aqueles que se consideram mais significativos, quer pela sua atualidade, quer pelo papel preponderante que terão em 2024.
Oportunidades
⇑ Inexistência de concorrência, relativamente ao projeto e à temática
⇑ Existência de concursos de financiamento público
Ameaças
⇓ Mudança de leis e parâmetros regulamentadores
⇓ Crise económica
Ambiente Interno
No âmbito do Plano Estratégico, definido a médio prazo, procede-se à identificação dos fatores determinantes ao nível do ambiente interno do ONQV, refletindo o presente documento aqueles que se consideram mais significativos, quer pela sua atualidade, quer pelo papel preponderante que terão em 2024.
Pontos Fortes
⇑ Alto profissionalismo
⇑ Equipa coesa e multidisciplinar
⇑ Localização privilegiada
⇑ Relacionamentos estratégicos, resultantes das parcerias que serão criadas ao longo do tempo
⇑ Grau de inovação
Pontos Fracos
⇓ Deficientes indicadores
⇓ Recursos financeiros escassos
⇓ Estrutura reduzida de colaboradores
⇓ Custos associados ao projeto
Eixos de Intervenção
O desenvolvimento das atividades do Observatório Português da Qualidade de Vida assenta em diversos eixos de intervenção referentes à promoção da qualidade de vida.
Eixo 1: Capacitação da Sociedade
Objetivo geral: Consciencialização da população para a adoção de atitudes e comportamentos para a melhoria da qualidade de vida
Eixo 2: Informação e Acessibilidades
Objetivo geral: Implementar estratégias de divulgação e informação do Observatório
Eixo 3: Trabalho em rede
Objetivo geral: Estabelecer parcerias públicas e/ou privadas
Eixo 4: Responsabilidade Social
Objetivo geral: Promover ações de voluntariado e cooperação entre os cidadãos
Eixo 5: Investigação / Financiamento
Objetivo geral: Desenvolver projetos de investigação e ação nas temáticas da qualidade de vida
Revisão da Literatura
A informação evidenciada, ao longo dos tempos, relativamente ao conceito de qualidade de vida engloba diversas formas de ciência e conhecimento popular, sendo o mesmo amplamente discutido no meio científico
É possível constatar que o conceito de qualidade de vida é mais amplo do que os de produção económica ou de padrão de vida. Compreende toda uma série de fatores que influenciam o que tem importância nas nossas vidas, sem se limitar ao aspeto puramente material.
Cada vez mais se fala sobre qualidade de vida, contudo para compreendermos o conceito na sua plenitude, torna-se essencial a reconhecer a importância dos domínios inerentes ao conceito que são: domínio físico, psicológico, nível de independência, relações sociais, meio ambiente, e aspetos espirituais/religiosos/crenças pessoais.
Associação ONQV
Nos últimos anos gerou-se um consenso quanto à prioridade de colmatar o défice e ambiguidade das informações sobre a avaliação da qualidade de vida e satisfação das famílias, daí termos considerado imprescindível a criação do ONQV – Associação Observatório Nacional da Qualidade de Vida.
